

Parents
Advisory Group
Communication is the Foundation for Success
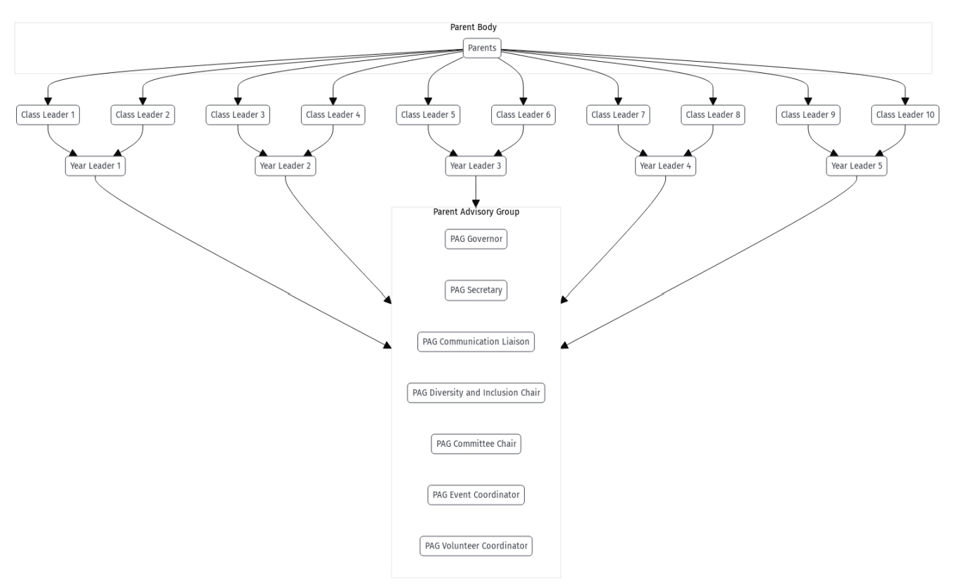
At Citizens School, we believe the best way to ensure a bright future is for parents to take an active role within the school community. The Parents Advisory Group (PAG) is vital to making this happen, providing the support and effective channels for communication between parents and the school.
PAG Aim and Purpose
We are committed to working together to create the best possible experience for everyone. The PAG plays a key role in ensuring clear communication and strong collaboration between parents, mentors, school administration, and the leadership team.
PAG Responsibilities
The PAG consists of parents from across the school community. Each class has a leader who reports to their Year Leader. Year Leaders raise concerns with the Parent Liaison, who works directly with the PAG leadership team to address key matters.
The PAG leadership team communicates mutual concerns, recommends possible solutions, and shares innovative ideas for the benefit of the entire school community.
We host monthly meetings, as well as quarterly meetings with the Senior Leadership Team (SLT) where we address all issues and concerns. Our SLT meetings are essential to the PAG’s mission to act as a bridge between parents and the school.
Each of these meetings produces an action plan that assigns tasks, establishes strategic objectives, and lays out a timeline for resolution. PAG Class Leaders update parents on progress and resolutions.

Core PAG Leadership Roles
- Governor
- Secretary
- Communication Liaison
The PAG is always ready to welcome new members. We encourage you to get involved and become an integral part of your child’s learning journey and experience at Citizens.
Contact
For more information about the PAG, or if you have any questions, concerns, or wish to join, please reach out at pag@citizens.me.




























